HDAE၀၆F မေပ်ာ္ရည္ေႏွာျဖစ္ကတၱရာဆီစခန္းသည္ကြၽန္ေတာ္တုိ႔ကုမၸဏီထုတ္လုပ္ေသာမေပ်ာ္ရည္ေႏွာ
ျဖစ္ကတၱရာဆီစခန္းသစ္ျဖစ္ပါသည္။ မေပ်ာ္ရည္ေႏွာျဖစ္ကတၱရာဆီစြမ္းေဆာင္ရည္ျမင့္သည္။
ေဆာက္ လုပ္ေရး အေျခအေနမ်ဳိးမ်ားစြာ၏လုိအပ္ခ်က္ကုိျဖည့္ဆည္းႏုိင္သည္။
အျမန္လမ္းေဆာက္လုပ္ျခင္း၊ လမ္း ထိန္းသိမ္းျခင္းမွာသံုးလုိ႔ရသည္။

ဖြဲ႕စည္းတည္ေဆာက္ပံုလက္ခဏာ
ဤစက္ကိရိယာသည္
ေဖာင္ေဒးရွင္းတစ္ခုေပၚမွာတပ္ဆင္ထား၍ တျခားေဆာက္ေရးလုပ္ကြက္သုိ႔ေရႊ႕
ေျပာင္း ပုိ႔ေဆာင္ ရန္လြယ္ကူသည္။
ေမာ္ဂ်ဴလာဒီဇုိင္ျဖင့္ေရပူေပးစက္၊ အပူေလွ်ာက္ဆီပုိက္လုိင္းကုိတပ္ဆင္ထားသည္။ လုပ္ခင္းမွာအပူေပးရန္ လြယ္ကူသည္။
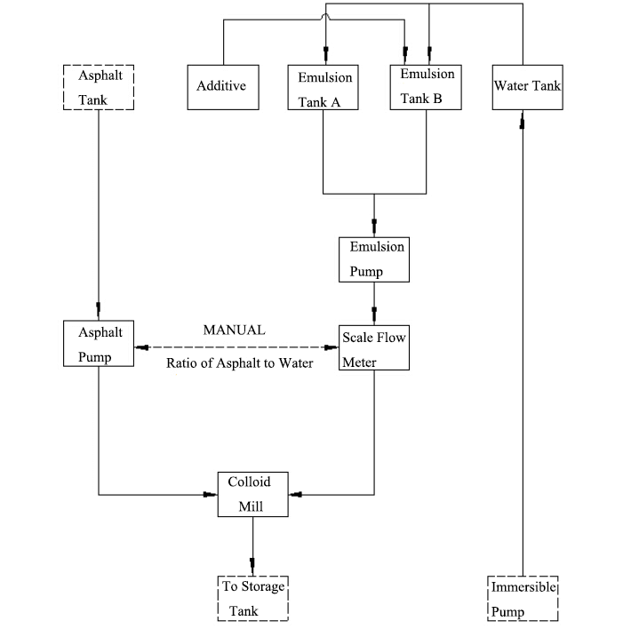
Emulsion တြဲႏွစ္ခုျဖင့္ ေရေပးျခင္ႏွင့္ေရစစ္ျခင္းကုိလုပ္၍စဥ္ဆက္မျပတ္ထုတ္လုပ္ႏုိင္သည္။
ေလထု compression သည္ Pneumatic အဆုိ႔ရွင့္ျဖင့္ထိန္းခ်ဳပ္သည္။ ၎ဒီဇုိင္မ်ဳိးျဖင့္
လူအားကုိေခြၽတာသည္။
အဓိကအစိတ္အပုိင္းသည္ ကြၽန္ေတာ္တုိ႔ကုိယ္တုိင္ဖန္တီးထုတ္လုပ္တာ
ျဖစ္သည္။ ထူျခင္းေသာစြန္ခံ သံမဏီျဖင့္ထုပ္လုပ္သည္ျဖစ္၍အႀကိတ္ခံႏုိင္ရည္ႏွင့္တုိက္စားမႈခံႏုိင္ရည္ျမင့္မားသည္။ မေပ်ာ္ရည္ေႏွာျဖစ္
ကတၱရာဆီ 5μmေလာက္မၾကမ္းသည္။
ကတၱရာဆီပံ့စက္၏အရွိန္ကုိႀကိမ္ႏႈန္းေျပာင္းေမာ္ေတာ္ျဖင့္ထိန္းခ်ဳပ္လုိက္သည္။
Emulsion ကုိအဆုိ႔ရွင္ ျဖင့္ခ်ိန္ညိႇသည္။ ၎နည္းပညာျဖင့္ ကတၱရာဆီႏွင့္ေရအၾကားအခ်ဳိအစားကုိတိက်စြာတြက္ႏုိင္သည္။ အပူေလ်ာက္ဆီအပူေပးစနစ္မွာ အပူဓာတ္ေလွ်ာက္ဆီconnectorတပ္ဆင္ထား၍ ေရတုိင္ကီကုိ အပူေပး သည္။ မထုပ္ လုပ္ခင္ပံ့စက္အကုန္လံုးကုိအပူေပးသင့္သည္။
အပူေလ်ာက္ဆီအပူေပးစနစ္သည္အပူခ်ိန္ ကုိအလုိအေလွ်ာက္ထိန္းခ်ဳပ္ႏုိင္သည္။
Emulsion ႏွင့္ထိမိေသာအစိတ္အပုိင္းမ်ားသည္စြန္ခံသံမဏီျဖင့္ထုပ္လုပ္သည္၊
တုိက္စားမႈခံႏုိင္သည္။
ထုတ္လုပ္ျဖစ္စဥ္
ေအးေစေရကုိေရပံ့စက္ျဖင့္ေရတုိင္ကီသုိ႔ပံ့ကုိက္သည္။
ဆီပူျဖင့္အပူေပးသည္။ အပူခ်ိန္ကုိအခ်ိန္မေရြး ထိန္းခ်ဳပ္ ႏုိင္သည္။ ေရကုိအပူေပး၍ Emulsionတုိင္ကီသုိ႔ပံ့ေပးလုိက္သည္။ ေရထည့္ေသာအခ်ိန္ထဲမွာဘဲ
Emulsionကုိလည္းEmulsionတုိင္ကီသုိ႔ထည့္ပုိ႔လုိက္သည္။ လံုေလာက္ေအာင္ေရာေႏွာ၍ ပံ့စက္ျဖင့္ပံ့ ထြက္လုိက္သည္။
ကတၱရာဆီပံ့စက္သည္ၾကိမ္ႏႈန္းေျပာင္းေမာ္ေတာ္ျဖင့္ထိန္းခ်ဳပ္လုိက္သည္။ ကတၱရာဆီပူကုိကတၱရာဆီ
တုိင္ကီသုိ႔ပံ့လုိက္သည္။ တစ္ခ်ိန္ထဲမွာဘဲEmulsion ကုိလည္းထည့္လုိက္သည္။
ကတၱရာဆီကုိနမူနာစစ္တမ္းသည္။ ကတၱရာဆီႏွင့္Emulsion၏အခ်ဳိးအစားကုိခ်ိန္ညိႇသည္။
အရည္အခ်င္း ျပည့္မီေသာ မေပ်ာ္ရည္ေႏွာျဖစ္ကတၱရာဆီကုန္ေခ်ာကုိတုိင္ကီသုိ႔သုိေလာင္သည္။
| Product Name | Emulsion Bitumen Plant | ||
| Product Model | HDAE06F | HDAE06H | HDAE10B |
| Burner Power | ~ | 1.0*105kcal/h | 2.0*105kcal/h |
| Total Power | 21kw | 30kw | 60kw |
| Emulsifying Machine Power | 15kw | 15kw | 30/22kw |
| Emusified Asphalt Fineness | <5µm | <5µm | <5µm |
| Emulsifying Machine Rotation | 2930rpm | 2930rpm | 2930rpm |
| HTF Heating Power | ~ | 9kw | 9kw |
| Output | 6t/h | 6t/h | 10t/h |
| Weight | 3.5t | 4.5t | 6t |
| Heat Exchanger Area | ~ | 15m2 | 27m2 |
| Dimensions | 3990*2150*2150mm | 4700*2150*2330mm | 6500*2300*2700mm |
မူပုိင္©၂၀၁၉ ဟန္သာစက္ယႏၲရား Amallink.com